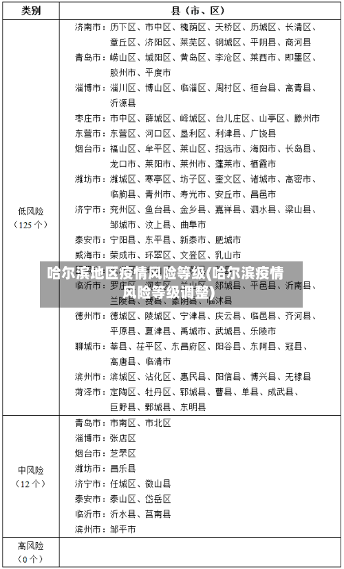
本文目录一览:〖壹〗、哈尔滨的疫情风险等级〖贰〗、2021年2月哈尔滨疫情风险等级是多少?〖叁〗、哈尔滨是中高风险地区吗?〖肆〗、哈尔滨风险等级〖伍〗、12月31从哈尔滨坐火车去广州需要什么手续?〖陆〗、哈尔...