新游排行
-
【商丘疫情地区,商丘疫情地区有哪些】
本文目录一览:〖壹〗、商丘市睢阳区封控区管控区防范区解除管控通告(2022年第16号)〖贰〗、商丘疫情询问电话?〖叁〗、河南商丘是什么风险地区?〖肆〗、河南商丘现在是疫情区吗〖伍〗、商丘真的火了!从柘城大火到虞城瞒...
-
江西地区最新疫情(江西地区最新疫情最新消息)
本文目录一览:〖壹〗、江西发布最新疫情通报:新增「1+18」〖贰〗、江西哪些地方有疫情〖叁〗、江西封了几个城市〖肆〗、江西发布最新疫情通报:新增「2+33」江西发布最新疫情通报:新增「1+18」〖壹〗、022年4月...
-
【中国疫情开放地区,中国疫情开放国家】
本文目录一览:〖壹〗、1月8日起,中国全面开放入境!海外旅行目的地搜索瞬间涨10倍!〖贰〗、如何看待中国全面放开各国赴华签证?〖叁〗、疫情开放时间是几月几日开始的1月8日起,中国全面开放入境!海外旅行目的地搜索瞬间涨10倍...
-
无疫情地区学生返校(疫区的学生如何返校)
本文目录一览:〖壹〗、开学戴不戴口罩?国庆放假能否离校?权威解答来了!〖贰〗、广州返校要求〖叁〗、2022春季开学省外学生回宜兴需要做核酸检测吗(涉疫+非涉疫)〖肆〗、大学生秋季开学是否要做核酸检测开学戴不戴口罩?国...
-
江苏地区疫情查询/江苏省疫情情况通报
本文目录一览:〖壹〗、江苏疫情问题询问电话是多少〖贰〗、江苏有没有疫情?〖叁〗、江苏省连云港市有没有疫情〖肆〗、江苏省疫情最新数据高风险地区有哪些城市〖伍〗、全国疫情“中高风险”地区一览〖陆〗、江苏近来哪里有...
-
崇左地区疫情最新通报(崇左市疫情权威发布)
本文目录一览:〖壹〗、全国昨日新增本土确诊163例,其中天津80例,河南68例〖贰〗、4月21日12:00起崇左大新县解除封控管控区防范区管理〖叁〗、截至3月20日24时新型冠状病毒肺炎疫情最新情况〖肆〗、广西疫情!刚刚...
-
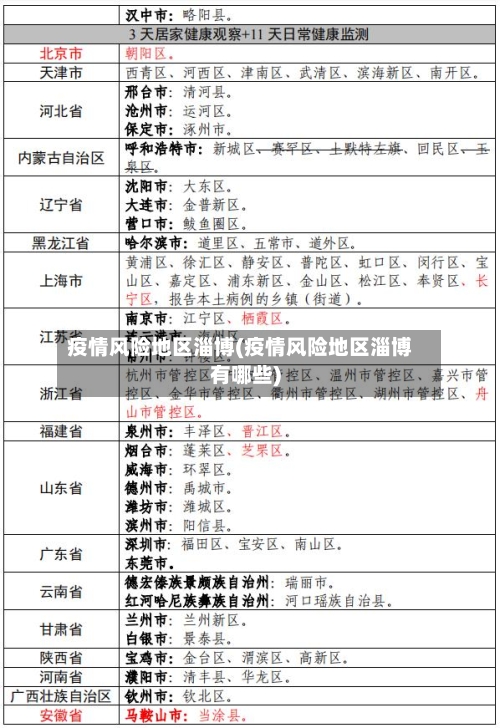
疫情风险地区淄博(疫情风险地区淄博有哪些)
本文目录一览:〖壹〗、外省返淄博人员最新规定〖贰〗、山东淄博是低风险地区吗〖叁〗、禁开区是否不让堂食了〖肆〗、淄博市哪里出现疫情了〖伍〗、淄博北站是否高风险地方外省返淄博人员最新规定回避与服从:回调人员需遵守...
-
【昌吉地区疫情通告,昌吉疫情最新消息今天新增】
本文目录一览:〖壹〗、博乐市疫情防控指挥部电话〖贰〗、离婚孩子的抚养费国家标准是多少〖叁〗、昌吉明天要封吗博乐市疫情防控指挥部电话〖壹〗、解封了。经博乐市疫情防控指挥部了解,博乐全市街道多次组织消杀后,8月24日环境采样...
-
河南漯河地区疫情(河南漯河市疫情确诊病例11例详情)
本文目录一览:〖壹〗、漯河临颍县关于1名密接者活动轨迹的通告〖贰〗、河南省漯河市有疫情吗〖叁〗、现在出入漯河最新规定漯河临颍县关于1名密接者活动轨迹的通告〖壹〗、临颍县新冠肺炎疫情防控工作指挥部发布关于1名密切接触者部分...
-
关于低风险疫情地区(关于低风险疫情地区的政策)
本文目录一览:〖壹〗、什么是低风险地区?〖贰〗、低风险地区是什么意思?〖叁〗、低风险地区是什么意思〖肆〗、低风险地区定义是什么?什么是低风险地区?〖壹〗、低风险地区是指疫情风险较低的地区。详细解释如下:定义与划分...