本文目录一览:
- 〖壹〗 、疫情中风险区域有哪些?
- 〖贰〗、全国中高风险地区的分布
- 〖叁〗、全国风险地区有哪些?
- 〖肆〗、全国高风险地区有哪些?
- 〖伍〗 、大理现在疫情风险等级
疫情中风险区域有哪些?
〖壹〗、疫情中高风险地区的定义及划分标准如下:高风险地区:指病例和无症状感染者的居住地 ,以及活动频繁且疫情传播风险较高的工作地和活动地等区域 。通常以居住小区(村)为单位划定,具体范围可根据流调研判结果调整。

〖贰〗、疫情等级划分的4个等级判定主要依据病例数 、传播风险及区域防控需求,通常分为低风险、中风险、高风险和重点管控区域(部分地区可能将“重点管控 ”单独列为一级或纳入高风险范畴)。以下是具体判定标准及说明:低风险地区判定标准:无新增本土病例:连续14天内无新增本地确诊病例或无症状感染者。

〖叁〗 、中风险区:病例数较少,但存在传播风险(如病例轨迹涉及多个场所) 。一般以街道或乡镇为单位划定 ,实行“人不出区、错峰取物”的管控措施。例如:某街道7天内累计新增5例及以上本土确诊病例,或1起聚集性疫情。低风险区:中高风险区所在县(市、区 、旗)的其他区域 。

〖肆〗、风险区域是指在疫情防控中,依据感染者居住或活动轨迹、疫情传播风险大小等因素 ,划分出的存在较高疫情风险的区域。以下是关于风险区域的详细解释:划定依据:风险区域的划定是基于病例的发现 、感染者的活动轨迹、疫情传播风险大小,以及区域的人口密度、社会交往活动的频繁程度等多项因素的综合考量。
全国中高风险地区的分布
〖壹〗、近来全国50个中高风险地区集中在北方城市,主要与冬季气候 、人员活动模式、病毒特性及偶然性因素有关 ,具体分析如下:冬季气候影响病毒存活与传播低温延长病毒存活时间:北半球进入冬季后,北方气温显著降低 。低温环境下,新冠病毒在物品表面和环境中的存活时间更长 ,传染性更明显。
〖贰〗、可以通过微信国家政务服务平台查看最新的全国中高风险疫情地区分布,具体步骤如下:进入微信国家政务服务平台:打开微信,在搜索栏输入“国家政务服务平台” ,进入该程序页面。点击各地疫情风险等级查询:在程序页面中,找到并点击“各地疫情风险等级查询”选项 。
〖叁〗 、查看风险地区分布:跳转至新页面后,系统会以地图或列表形式展示全国高中低风险地区的分布情况。地图模式下,不同风险等级区域可能用不同颜色标注(如高风险为红色、中风险为橙色、低风险为绿色);列表模式则按省份 、城市逐级展示 ,可快速定位目标地区。
〖肆〗、新增本土无症状感染者分布 湖北:5例,均在武汉市 。四川:5例,其中成都市4例、泸州市1例。江苏:3例 ,其中无锡市2例 、苏州市1例。广东:2例,其中广州市1例、深圳市1例。云南:1例,在红河哈尼族彝族自治州 。
〖伍〗、全国中高风险地区一览 明确答案:截至最近的数据 ,全国的中高风险地区包括但不限于以下地区:北京某区 、黑龙江某市、广东某市等。详细解释: 中高风险地区的划定:中高风险地区是根据病例数量、疫情传播风险等因素综合评估后划分的。
〖陆〗、疫情控制情况稳定,复试延迟可能性低近来国内疫情整体可控,全国高风险地区已清零 ,仅剩3个中风险地区(河北省石家庄 、吉林省通化市、黑龙江绥化市) 。疫情形势的稳定为复试按期举行提供了基础条件,院校无需因大规模疫情风险调整复试时间。

全国风险地区有哪些?
〖壹〗、021年1月4日0时至24时,全国新增本土确诊病例17例 ,其中河北新增14例本地确诊病例和30例本地无症状感染者,石家庄市藁城区增村镇小果庄村被调整为全国唯一高风险地区。
〖贰〗 、自然灾害风险区:地震活跃区、火山地区、台风路径经过的地区 、洪水易发区等 。冲突和战乱区:战争或政治冲突频发的地区,存在恐怖袭击、武装冲突或社会不稳定的地区。犯罪高发区:犯罪率高、治安较差的地区,如贩毒区 、暴力犯罪多发区等。
〖叁〗、近来全国中风险地区有36个 ,它们分布在不同的省市 。具体来说,这些中风险地区主要位于新疆、内蒙古 、甘肃、宁夏、云南和广西等地。其中,新疆和内蒙古的中风险地区数量较多 ,这可能与当地的疫情形势和防控措施有关。
〖肆〗、包括:内蒙古 、吉林、黑龙江、青海 、宁夏、新疆及新疆生产建设兵团 。此外,在新冠肺炎疫情的防控中,还存在高风险区和低风险区的划分 ,这是根据病例和无症状感染者的活动轨迹、疫情传播的风险等因素来确定的,与上述基于媒介伊蚊和登革热疫情的风险地区划分有所不同。
全国高风险地区有哪些?
高风险地区:指病例和无症状感染者的居住地,以及活动频繁且疫情传播风险较高的工作地和活动地等区域。通常以居住小区(村)为单位划定 ,具体范围可根据流调研判结果调整。
高风险国家包括朝鲜 、伊朗和缅甸 。这些国家被金融行动特别工作组列为高风险国家或地区,因为它们在反洗钱和反恐怖融资体系上存在显著缺陷。FATF作为全球反洗钱和反恐怖融资的世界标准制定机构,持续监测并评估各国和地区在这些领域的表现 ,以督促其改进缺陷。
操作步骤:进入查询页面:在搜索结果中选取国家政务服务平台或国务院客户端的查询入口 。选取地区:系统默认显示当前定位所在地的风险等级,若需查询其他地区,可通过手动筛选功能切换目标城市或区县。查看中高风险地区:在页面中找到“点击查询全国中高风险疫情地区 ”的选项,点击进入后即可查看最新名单。
全国中高风险地区一览 明确答案:截至最近的数据 ,全国的中高风险地区包括但不限于以下地区:北京某区、黑龙江某市、广东某市等 。详细解释: 中高风险地区的划定:中高风险地区是根据病例数量 、疫情传播风险等因素综合评估后划分的。
全国中高风险地区名单(截止1月27日)及查询方式如下:中高风险地区名单 高风险地区(9个):河北省:石家庄市藁城区全域;石家庄市新乐市全域;邢台市南宫市全域。黑龙江省:绥化市望奎县全域;绥化市海伦市永富镇众发村;绥化市海伦市永富镇东大村;哈尔滨市利民开发区裕田街道 。
大理现在疫情风险等级
〖壹〗、常态化防控区域。大理白族自治州,首府驻大理市,是云南的16个地级行政区之一 ,地处云南省中部偏西,东邻楚雄州,南靠普洱市、临沧市 ,西与保山市。通过查询相关资料显示:该地区已连续3天无新增病例,处于常态化管理区域,期间做好个人防护措施 ,少去人员密集的公共场所 。
〖贰〗 、现在外省人来昆明、大理、丽江不需要隔离,但需根据风险等级提供相应证明;去云南旅游需注意疫情防控、预约限流 、交通选取及防范推销等问题。 具体说明如下:外省人员来云南是否需要隔离国内高风险地区人员:需持有来云南前7日内核酸检测阴性证明,或包含核酸检测阴性信息的健康通行“绿码” ,方可自由活动。
〖叁〗、另类回不来风险:沉浸式旅游陷阱案例中的弥勒东风韵、建水蚁工坊等网红景点,虽无政策限制,但因其独特的艺术氛围和亲子体验(如陶艺DIY 、梯田抓泥鳅),常让游客尤其是儿童流连忘返 ,需合理规划行程时间避免耽误返程。
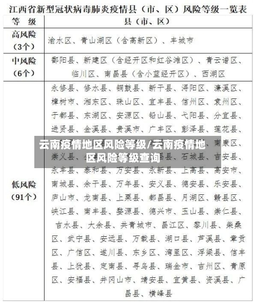
〖肆〗、云南省根据疫情风险等级评估结果,将129个县(市、区)划分为高风险(15个) 、较高风险(17个)、中风险(41个)、较低风险(27个) 、低风险(29个)五类地区,其中昆明主城四区中的官渡区、五华区、西山区 、盘龙区被列为高风险地区 。
〖伍〗、人口数量较少 ,城市规模受限城市等级划分中,人口规模是重要指标。丽江常住人口仅130多万,大理人口规模也未达到三线城市标准。人口基数小导致消费市场、劳动力供应和产业承载能力有限 ,难以形成规模化经济效应,进而影响城市综合竞争力 。









