本文目录一览:
- 〖壹〗 、嘉兴现在是中风险地区吗
- 〖贰〗、嘉兴平湖疫情啥时候解丰?
- 〖叁〗、我的嘉兴APP如何查询疫情风险人群信息
嘉兴现在是中风险地区吗
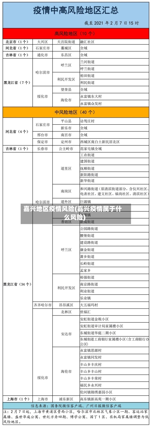
浙江嘉兴近来全域为常态化防控区域,不属于中高风险地区 ,而是低风险地区 。以下是关于浙江嘉兴风险等级的详细解嘉兴当前风险等级 嘉兴全域当前被划分为常态化防控区域,即低风险地区,没有中 、高风险地区的存在。

截至2022年4月8日 ,嘉兴地区近来没有中、高风险区域,都是低风险地区。据通报,4月6日8时至4月7日8时 ,嘉兴市新增新冠肺炎确诊1例(海宁市)、无症状感染者37例(海宁市36例 、南湖区1例) 。南湖区1例在嘉兴火车站出站卡口发现。

没有。根据嘉兴防疫工作要求,截止到2022年8月29日,经核实嘉兴地区全部降为低风险区域 ,没有中高风险地区,嘉兴居民可日常出行,做好个人防护,少去人员密集地区 。


嘉兴平湖疫情啥时候解丰?
截至3月17日8时 ,嘉兴市报告新增新冠肺炎阳性感染者12例,其中海宁3例、平湖8例、南湖区1例,3月13日以来累计报告36例(平湖32例 、海宁3例、南湖区1例) ,近来均已送至定点医疗机构治疗,具体轨迹前期已公布。
可以,经研究 ,市疫情防控指挥部决定于3月30日下午17时解除乍浦镇封控区、管控区及防范区的相关管控措施,恢复常态化疫情防控措施。乍浦镇隶属于浙江省嘉兴市平湖市,位于平湖市东南部 ,东面、北面分别与平湖市独山港镇 、林埭镇、当湖街道交界,西面与西南部与海盐县接壤 。
官方还没通知具体解封时间,如果没有新增病例出现一般14天就可以解封 ,预计四月初能解封,具体以官方消息为准。
只能等到本轮疫情结束后才能解封。由于平湖市又发现两例新冠病毒感染者,本市的大型聚集场所,超市或公园等。都统一进行封禁 。等待疫情结束后才会解封。本市已累计发现六名新冠病毒感染者。近来抗疫形势严峻 。请保持抗疫隔离安全度过本次疫情。
022年10月27日平湖封城解封的具体时间可以通过官方网站或者抖音等查询。对于平湖的疫情 ,我们现在还是要严加防守,并做好积极筛查,把确诊患者集中治疗 ,尽快把新冠病毒传播源阻断,这样一来预计要花费一个周期到一个半周期的时间,静待官方通知 。
让进。通过查询平湖市本地宝信息显示 ,截止2023年11月28日,疫情平湖经济开发区已经正常开放,进入只需要提供48小时内核酸阴性报告 ,并扫嘉行码,出示健康码、行程卡,正确佩戴口罩即可进入。
我的嘉兴APP如何查询疫情风险人群信息
登录账号:进入我的嘉兴APP后 ,选取相应的登录方式进行账号登录 。实名认证:登录成功后,点击“我的”,再点击实名认证进入,完成账号的实名认证。进入首页更多选项:实名认证完毕后进入首页 ,点击“更多 ”进入。找到查询入口:进入“更多”后找到“生活”分类,点击下方的“疫情风险人群查询 ”进入 。
打开国家政务服务平台打开支付宝应用,在搜索栏输入“国家政务服务平台” ,搜索后点击进入该平台。进入疫情风险等级查询入口在国家政务服务平台首页或功能列表中,找到“各地疫情风险等级查询”选项,点击进入查询页面。
微信小程序查询 步骤:打开手机微信 ,点击底部“发现 ”选项,进入小程序界面。在小程序搜索框中输入“国务院客户端”或“国家政务服务”,打开相关小程序 。在小程序内 ,选取“疫情风险等级查询 ”功能,即可查看全国或特定地区的中高风险等级情况。
打开支付宝APP在手机桌面找到支付宝图标,点击进入应用。搜索“各地疫情风险等级查询”在支付宝首页的搜索框中输入关键词“各地疫情风险等级查询” ,点击搜索结果中的对应小程序进入 。
步骤一:进入《扫码抗疫情》小程序打开微信,点击顶部“搜索小程序”栏,输入“扫码抗疫情 ”,在搜索结果中选取并进入该小程序。步骤二:选取《更多服务》进入小程序后 ,找到并点击《疫苗信息》选项,在展开的菜单中选取《更多服务》。









