本文目录一览:
- 〖壹〗、疫情中风险地区划分标准
- 〖贰〗 、中高风险是指什么风险?一文说清高中低风险区的防疫规定
- 〖叁〗、中风险地区定义
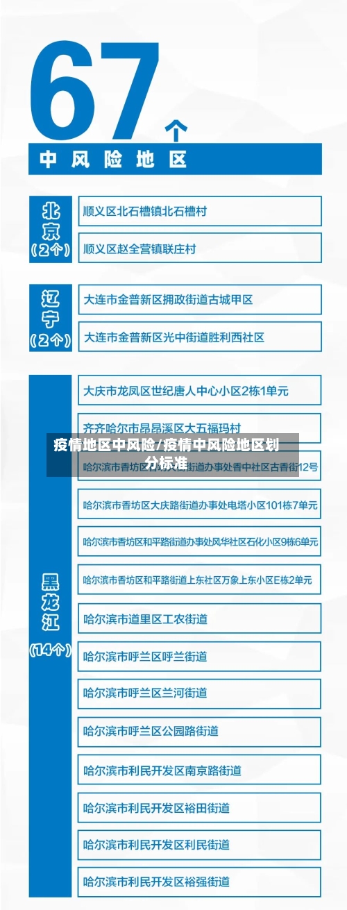
疫情中风险地区划分标准
评估标准低风险地区:无确诊病例或连续14天无新增确诊病例的县(市、区)被划定为低风险地区 。这一标准旨在识别疫情传播风险极低的区域,为逐步恢复生产生活秩序提供依据。

法律分析:高风险地区:一般是指累计新冠病例超过了50例 ,同时〖Fourteen〗、天内是有聚集性疫情发生。中风险区域:14天以内有新增新冠确诊病例,合计新冠肺炎确诊病例未超过50病例;共合计确诊的病例超过50例,14天之内未未发生聚集性疫情。

法律分析:风险区等级的划分:高风险地区:一般是指累计新冠病例超过了50例,同时〖Fourteen〗 、天内是有聚集性疫情发生 。中风险区域:14天以内有新增新冠确诊病例 ,合计新冠肺炎确诊病例未超过50病例;共合计确诊的病例超过50例,14天之内未未发生聚集性疫情。

法律分析:一是地域,以街道、乡镇为基本单位。二是时间 ,最长潜伏期14天为一个单位 。三是疫情,有多少病例,有没有发生聚集性疫情。具体标准是一个街道在14天内有没有新冠肺炎确诊病例 ,有多少,来划分。具体划分标准还要根据疫情的情况和变化,进行调整 。
中风险地区标准:14天内新增确诊病例 ,累计不超过50例,或累计超过50例但14天内无聚集性疫情。低风险地区特征:无确诊病例或连续14天无新增病例。
法律分析:低风险:无确诊病例或连续14天无新增确诊病例;中风险:14天内有新增确诊病例,累计确诊病例不超过50例 ,或累计确诊病例超过50例,14天内未发生聚集性疫情;高风险:累计病例超过50例,14天内有聚集性疫情发生 。
中高风险是指什么风险?一文说清高中低风险区的防疫规定
〖壹〗、中高风险是指疫情在某一地区或社区中出现较多的感染病例,存在较高的传播风险和较大的防控压力。通常情况下 ,中高风险区域会采取更严格的防疫措施,以控制疫情的扩散。中高风险区的防疫规定 人员流动控制:中高风险区域会限制人员的流动,尤其是非必要的跨区域流动 。居民需要遵守居家隔离 、封控措施等 ,减少不必要的外出活动。
〖贰〗、高风险区:高风险区是指存在较高风险和不确定性的地区。这些地区可能面临严重的安全问题、不稳定 、自然灾害频发等风险因素。在高风险区旅行或居住需要格外谨慎,并采取相应的安全措施 。 中风险区:中风险区是指存在一定风险和不确定性的地区。
〖叁〗、法律分析:高风险地区:一般是指累计新冠病例超过了50例,同时〖Fourteen〗、天内是有聚集性疫情发生。中风险区域:14天以内有新增新冠确诊病例 ,合计新冠肺炎确诊病例未超过50病例;共合计确诊的病例超过50例,14天之内未未发生聚集性疫情 。
〖肆〗 、涉疫区是指病毒或病菌活跃并可能广泛传播的地区,当感染病例达到一定数量且存在交叉感染 ,就需要采取严格控制措施;中风险地区则是新增确诊病例在50例以内,或累计超过50例但无聚集性疫情的区域;高风险地区则是累计病例超过50例并出现聚集性疫情的地方。
〖伍〗、高风险区域:一般是指该地区新冠病例超过了50例,而且〖Fourteen〗、天内是有聚集性疫情出现。中风险地区:14天以内有新增确诊的病例 ,累计新冠确诊病例不会超过50病例;总计新冠肺炎确诊病例超过了50例,14天内并未发生聚集性疫情 。低风险地区:近来没有确诊新冠病例,或者持续14天没有新增加确诊病例。
〖陆〗 、低风险区指中、高风险区所在县(市、区、旗等)的其他地区。对7天内有低风险区旅居史的人员管控措施:实施一次落地核酸检测,无需等待核酸检测结果;入琼后第3天开展一次核酸检测;抵琼后第一时间向所在社区(村) 、单位报备 ,并主动配合落实核酸检测等各项防控措施 。
中风险地区定义
〖壹〗、中风险地区的定义是:14天内有新增确诊病例,累计确诊病例不超过50例,或累计确诊病例超过50例但14天内未发生聚集性疫情的地区。具体解释如下:新增确诊病例:指在最近14天内 ,该地区有新发现的、经实验室确诊的新冠病毒感染病例。这一指标反映了该地区疫情的最新动态和趋势 。
〖贰〗 、中风险:14天内有新增确诊病例,累计确诊病例不超过50例,或累计确诊病例超过50例 ,14天内未发生聚集性疫情;高风险:累计病例超过50例,14天内有聚集性疫情发生。
〖叁〗、中风险区:中风险区是指存在一定风险和不确定性的地区。这些地区可能存在一些安全隐患或经济环境相对不稳定,但整体风险水平相对较低。在中风险区旅行或居住时 ,需要保持警惕并遵循当地的安全建议 。 低风险区:低风险区是指相对安全和稳定的地区。
〖肆〗、法律分析:一是地域,以街道 、乡镇为基本单位。二是时间,最长潜伏期14天为一个单位 。三是疫情 ,有多少病例,有没有发生聚集性疫情。具体标准是一个街道在14天内有没有新冠肺炎确诊病例,有多少,来划分。具体划分标准还要根据疫情的情况和变化 ,进行调整 。










